您好,请
登录
,
注册
|
微信公众平台
|
英文版
|
加入收藏
|
集团分公司
锯床分公司
配重分公司
料斗分公司
水箱分公司
售前咨询
|
站内搜索
首 页
关于湖机
公司简介
领导致辞
研发实力
资质荣誉
品质保证
产品发展历史
关于湖机
我们竭诚为你服务!
公司新闻
公司动态
行业协会
行业新闻
行业活动
2015年国际机床展
湖南机床是我国最早一批机床生产企业,建厂以来企业坚持品质第一、诚信经营的理念,严格生产标准,强化工艺流程,从最初不起眼的小厂发展成国内数一数二的龙头企业。
拼搏在线(中国)唯一官方网站整改取得阶段性成效
为打造一个低成本、高效率、高品质的优秀带锯床生产企业,拼搏在线(中国)唯一官方网站年初开始全而深入推行6S生产管理与现场改善活动。
产品展示
卧式带锯床
GZ4240
GZ4250
GZ4225
G4250
G4240
立式带锯床
G5385
G5335D
G5328
G5132
圆锯床
GKT6015
拼搏在线(中国)唯一官方网站
GKT623
个性化专用锯床
个性化专用锯床
带锯条闪光对焊机
UZN-25
UBN-8A
UBN-8
服务与配件
常见故障及处理
技术园地
配件
问题反馈
服务与配件
服务你我,你我共赢!
会员共享
普通会员
经销商
拼搏在线(中国)唯一官方网站
人才招聘
拼搏在线(中国)唯一官方网站
拼搏在线(中国)唯一官方网站
联系电话:0731-8828198/81828199
销售经理电话:13974961428/13808412589
地 址:湖南省长沙市宁乡县经济开发区永佳路998号
邮 箱:hnhjsawing@163.com/342158668@qq.com
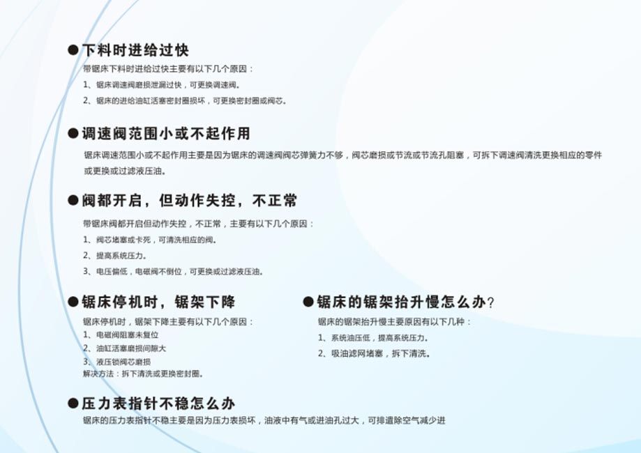
带锯床的常见故障及解决方法
上一篇:
锯床保养维护知识!
下一篇: 暂无数据
常见故障及处理
技术园地
问题反馈
配件
关于湖机
公司新闻
产品展示
服务与配件
拼搏在线(中国)唯一官方网站
公司简介
领导致辞
研发实力
资质荣誉
品质保证
产品发展历史
公司动态
行业协会
行业新闻
行业活动
卧式带锯床
立式带锯床
圆锯床
个性化专用锯床
带锯条闪光对焊机
常见故障及处理
技术园地
配件
人才招聘
拼搏在线(中国)唯一官方网站
微信二维码
腾讯微博二维码
新浪微博二维码
联系电话:
0731-81828198/81828199
销售经理电话:
13974961428/13808412589
地址:湖南省长沙市宁乡县经济开发区永佳路998号
邮箱:hnhjsawing@163.com/342158668@qq.com
版权所有:拼搏在线(中国)唯一官方网站
湘ICP备18023774号-1
技术支持:
竞网智赢
乐鱼在线登录官网
|
米兰官方网站
|
B体育
|
问鼎在线(中国)唯一官方网站
|
kaiyuan开元官方在线入口
|
JIUZHOU.COM九州
|
必赢官方网站
|
3377在线(中国)唯一官方网站
|
问鼎中国有限公司官网
|